网站首页    实践创新    毕业设计展示    正文

2022届毕业设计展示(黄玥——考拉生活数字营销推广优化研究)
发布时间: 2022-09-20   浏览次数:

一、学生及指导老师简介

1、学生—黄玥


黄玥,女,电子商务专业,无锡职业技术学院管理学院19云商创新班学生。在校期间各方面表现优秀,具有较强的创新思维能力。主要成果如下:

(1)2020-2021年度国家奖学金

(2)全国职业院校技能大赛市场营销赛项二等奖

(3)江苏省职业院校技能大赛电子商务与与营销技能赛项一等奖

(4)江苏省创新创业大赛二等奖

(5)无锡市大中专院校校园营销大赛二等奖

(6)主持申报并已获授权实用新型专利5项(第一发明人)。

(7)在《财经与管理》期刊发表论文1篇:《中国无锡市居民夜经济消费调查报告》

(8)获得大数据分析师中级、新媒体营销职业技能证书初级证书

(9)大学生励志之星奖、大学生年度人物荣誉称号

(10)荣获校级三好学生3次、校级学习优秀奖一等奖4次、校级学习优秀奖二等1次、吉冈企业奖学金一等奖1次

(11)“我讲思政课” 大赛三等奖



2、指导老师—汪志晓


   汪志晓,男,1981年10月生,硕士,讲师,主要研究方向为网络营销、数字营销。校优秀共产党员、校科技工作先进个人校优秀教师指导学生获全国职业院校技能大赛二等奖1次,江苏省高等职业院校技能大赛一等奖3、校级优秀毕业设计(论文)优秀毕业设计团队奖1项、发表学术论文多篇。



3、指导老师—邓明明


   邓明明,男,1986年12月生,本科毕业于上海财经大学,硕士研究生毕业于澳大利亚国立大学。曾任宁波银行无锡分行信用卡中心总经理,现任无锡一棵桉树电子商务有限公司总经理。主要研究领域:市场营销



二、主要成果

1)获得2020至2021年度国家奖学金,如图4所示


 

图4: 黄玥同学获国家奖学金证书

 

2)2021年5月,获全国职业院校技能大赛二等奖,如图5所示


 

图5: 黄玥同学获全国职业院校技能大赛二等奖证书



3)20214月,获江苏省职业院校技能大赛一等奖,如图6所示


 

图6: 黄玥同学获江苏省职业院校技能大赛一等奖证书

 

4)20218月,获江苏省职业院校创新创业大赛等奖,如图7所示


 

图7: 黄玥同学获职业院校创新创业大赛等奖证书

  

5)202010月,获无锡市大中专院校校园营销大赛二等奖,如图8所示


 

图8: 黄玥同学获无锡市大中专院校校园营销大赛二等奖证

 

6)主持申报并已获授权实用新型专利5项(第一发明人),如图9和图10所示


 

图9:黄玥同学已获授权实用新型专利共5项(中国知网截图)

 

图10:黄玥同学已获授权实用新型专利证书(节选代表作之一)

 

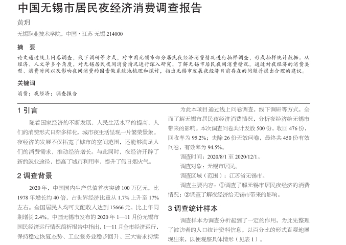
7)在《财经与管理》期刊发表论文1篇:《中国无锡市居民夜经济消费调查报告》,如图11和图12所示


 

11:财经与管理官网截图

 

12:黄玥同学论文节选截图

 





  




 


 

9)2020年12月,获大学生励志之星奖,如图15所示


 

15: 黄玥同学大学生励志之星

 

 2021年12月,获大学生年度人物荣誉称号,如图16所示


 

16: 黄玥同学大学生年度人物荣誉证书

 

10)荣获校级学习优秀奖一等奖4次、校级三好学生3次、校级学习优秀奖二等奖1次、吉冈企业奖学金一等奖1次,如图17、图18、图19以及图20所示


 

17: 黄玥同学获校级学习优秀奖一等奖(节选证书之一)

 

18: 黄玥同学获校级三好学生(节选证书之一)

 

 

19: 黄玥同学获校级学习优秀奖二等奖证书

 

图20: 黄玥同学获吉冈企业奖学金一等奖证书

 

11)20206月,获“我讲思政课”大赛三等奖,如图21所示


 

图21: 黄玥同学获“我讲思政课”大赛三等奖证书

 

三、学生加班及导师现场调研照片


       

22:黄玥同学在现场调研1                   23:黄玥同学在现场调研2


24:黄玥同学在无锡一棵桉树公司与员工一起工作