网站首页    实践创新    毕业设计展示    正文

2021届毕业设计展示(马睿——基于Mesh组网的智能视频巡检小车的设计与实现)
发布时间: 2021-09-24   浏览次数:

 

一、学生和指导教师简介

1、学生介绍

马睿,男,199811月出生,无锡职业技术学院姚建铨创新班18级学生。在校期间完成创新创业项目2项,申获实用新型专利4项,发表学术期刊论文9篇,参加各类学科和专业技能竞赛累计获得国赛一等奖1项,省赛一等奖1项,省赛二等奖4项,在物联网应用技术开发、电子设计、软件开发等方面有一定的水平和丰富的经验。这些知识和经验的积累,为完成基于Mesh组网的智能视频巡检小车的设计与实现毕业设计,打下了坚实的基础。

2、指导教师

1)邱晓荣

邱晓荣,男,19797月生,硕士研究生,副教授。主要研究方向:运动目标检测与跟踪、智能检测与装置等,发表核心期刊论文多篇。历年来主讲《物联网设备编程与实施》、《嵌入式系统设计》等专业核心课程。主编《Java EE应用开发及实训》、《物联网设备编程与实施》等省部级精品教材多部。历年来积极指导学生参加各类创新创业竞赛,累计获得物联网技术应用国赛二等奖2项、省赛一等奖2项,江苏省优秀毕业设计一等奖1项,江苏省电子设计竞赛二等奖2项,江苏省物理创新竞赛二等奖1项等。

2)张文健

张文健,男,198210月出生,工学博士,讲师。主要研究方向包括5G通信系统、无线Mesh自组网、车联网等,发表多篇EISCI论文,申请并授权发明专利20余项。主持或承担政府资金课题4项,企业横向项目3项。参与编写《云计算在电信运营商中的应用》专著一部和《HTML+CSS3+jQuery前端设计案例教程》省部级精品教材一部。指导学生参加大学生创新创业比赛和省技能大赛,并获得省技能大赛一等奖。

  

            

1 马睿                        2 邱晓荣                            3 张文健

 

二、主要成果

本毕业设计主要研究的是一种能够适用于物联网仓储系统的智能视频巡检小车及其配套的软件系统。项目来源于企业,主线清晰,设计严谨,采用了高性能的智能视频巡检小车、高可靠性的无线网络传输链路以及相关的上位机应用程序,能够确保测控装置测得数据的准确性、高效性和智能性。本系统可广泛适用于物联网仓储系统的生产和经营环境,并对企业的产业升级、节能减排、绿色环保产生积极的影响和良好的经济效益。目前,该系统已完成第一期的研发、实验和试用,相关功能符合企业需求,具有较好的实用性和稳定性,受到了企业的好评。学生依托该项目,取得了以下成果:

1. 创新创业项目1

12020年江苏省大学生创新创业训练计划项目(小型化图传巡检车,202010848003Y2021.07)。

4 江苏省大学生创新创业训练计划项目

 

2. 学术期刊论文2篇:

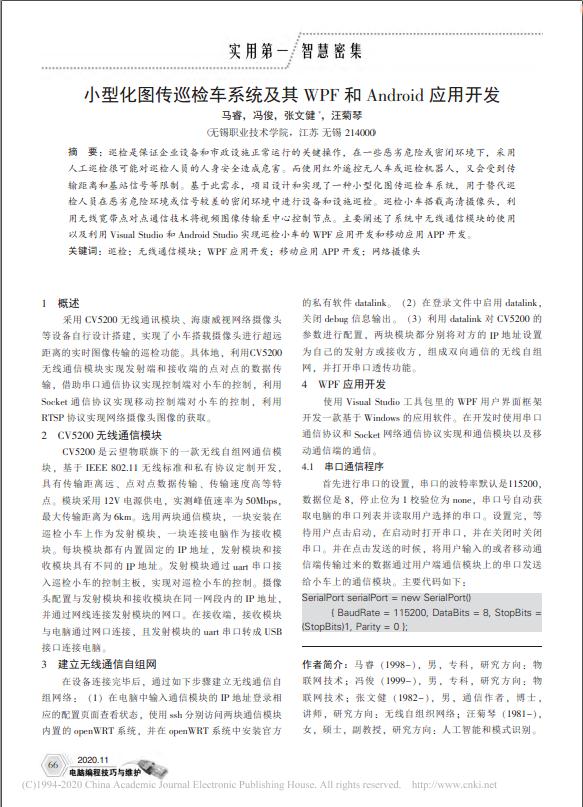
1)小型化图传巡检车系统及其WPFAndroid应用开发,电脑编程技巧与维护,2020.11

2)一种基于树莓派和Socket通信的视频小车设计方案,电脑编程技巧与维护,2020.12

 

5期刊论文1                                  6 期刊论文2

 

3. 实用新型专利1项:

1)一种RFID标签的安装更换结构,专利号:CN202120124200.32021.07

 

7 实用新型专利                       8 横向课题结题表

 

4. 企业横向课题1项:

1)基于Mesh组网的智能视频巡检小车研制,无锡麦田圈科技发展有限公司,2021.05-2021.07

5. 学科竞赛获奖:

12019年全国大学生电子设计竞赛江苏省二等奖,2019.09

22019年高教社杯全国大学生数学建模竞赛专科组一等奖,2019.11

32020TI杯江苏省大学生电子设计竞赛江苏省二等奖,2020.10

42020年江苏省职业院校技能大赛物联网技术应用赛项二等奖,2020.11

52021年江苏省职业院校技能大赛物联网技术应用赛项二等奖,2021.04

 

 

9 江苏省大学生电子设计竞赛省二等奖    10 全国大学生数学建模竞赛一等奖

 

 

11 江苏省大学生电子设计竞赛省二等奖     12江苏省职业院校技能大赛省赛二等奖


13江苏省职业院校技能大赛省赛二等奖

 

三、实物展示

1、实物展示:

 

14 智能巡检小车实物图               15 智能巡检小车原理图


 

16 日常巡检功能                        17 人脸识别功能

2、相关视频